论文画图
前言
收集一些论文上看见的画得比较好的结构图和模型图,方便日后借鉴。在GitHub上也有一个机器学习的PPT模版,给了很多机器学习的形状可以在模型中使用,PPT放在文章后面了。有很多画图软件,例如vision、origin、MATLAB等,一个都还没用过,后面真正到画图那一步再去学习一下,现在还没有看到哪一篇文章画图画得特别生动的,来来回回都是几个模型,怎么样才能画得好看呢。
ml-visuals
GitHub上的项目,提供了很多深度学习的PPT模版可供使用,
项目自述如下
ML Visuals 包含图表和模板,您可以重复使用和定制这些图表和模板,以改进您的科学写作。
项目地址:ml-visuals
精美论文结构图
1
出处:Deep residual convolutional neural Network: An efficient technique for intrusion detection system
文章位置:H:\文章\有用的文章\深度残差卷积神经网络.pdf
2
出处:Anomal-E:Aself-supervisednetworkintrusiondetectionsystem basedongraphneuralnetworks
文章位置:H:\文章\有用的文章\1-s2.0-S0950705122011236-main.pdf
3
出处:基于超图神经网络的恶意流量分类模型
文章位置:H:\文章\入侵检测类\基于超图神经网络的恶意流量分类模型.pdf
4
出处:**一种基于深度可分离卷积和注意力机制的入侵检测方法 **
文章位置:H:\文章\有用的文章\An intrusion detection method based on depthwise separable convolution and attention mechanism.pdf
5(☆)
出处:**AnomalybasednetworkintrusiondetectionforIoTattacksusing deeplearningtechnique✩ **
文章位置:H:\文章\有用的文章\GAN-DNN.pdf
6
这个画得挺普通的,全是框框、箭头和文字,可以当做最差的一类参考
出处:**M-MultiSVM: An efficient feature selection assisted network intrusion
detection system using machine learning **
文章位置:H:\文章\有用的文章\M-MultiSVM.pdf
7
这个也挺屎的
出处:Network Intrusion Detection Model Based on CNN and GRU
文章位置:H:\文章\有用的文章\CNN-GRU.pdf
8
这个也屎,看了根本就不知道用了什么方法
9
普普通通
出处:Anomaly‑based intrusion detection system for IoT application
文章位置:H:\文章\有用的文章\PCC-CNN.pdf
10
颜色不错
出处:HDLNIDS:HybridDeep-Learning-Based Network Intrusion Detection System
文章位置:H:\文章\有用的文章\CNN-RNN.pdf
11
可以摘抄这种模型图工作框,例如Data normalization、Data cleaning,假装增加一下工作量
出处:A fast network intrusion detection system using adaptive synthetic oversampling
and LightGBM
文章位置:H:\文章\有用的文章(★)Light GMB+ADASYN.pdf
12(☆☆)
使用了ICVAE,也是AE,而且分类器也是DNN,和我的很像
出处:Improving the Classification Effectiveness of Intrusion Detection by Using Improved Conditional Variational AutoEncoder and Deep Neural Network
文章位置:H:\文章\有用的文章(★)Light GMB+ADASYN.pdf
Building Auto-Encoder Intrusion Detection System based on random forest feature selection
H:\文章\有用的文章\AE-IDS_github.pdf
13
强行沾农业边的IDS,不是很适合抄袭
出处:Deep Learning-Based Intrusion Detection for Distributed
Denial of Service Attack in Agriculture 4.0
文章位置:H:\文章\有用的文章\Deep Learning-Based Intrusion Detection for Distributed Denial of Service Attack in Agriculture 4.0.pdf
14 自动编码器
自动编码器的画图方式
出处:Effective feature extraction via stacked sparse autoencoder to improve intrusion detection system
文章位置:H:\文章\有用的文章\SSAE-SVM.pdf
15 (☆☆)
重点参考的文章
出处:基于聚类过采样和自动编码器的网络入侵检测方法
文章位置:H:\文章\有用的文章(★★)基于聚类过采样和自动编码器的网络入侵检测方法.pdf
16
这种给出训练集和测试集比例的画法也可以借鉴
出处:Novel Multi-Stage Approach for Hierarchical Intrusion Detection
文章位置:H:\文章\有用的文章\A_Novel_Multi-Stage_Approach_for_Hierarchical_Intrusion_Detection.pdf
17
SMOTE的画图
DeepSMOTE: Fusing Deep Learning and SMOTE for Imbalanced Data
18
跟第11项的图差不多
H:\文章\有用的文章\CNN-AttBiLSTM.pdf
CNN-AttBiLSTM Mechanism: A DDoS Attack Detection Method Based on Attention Mechanism and CNN-BiLSTM
19
Analysis of Traffic Sampling on Machine Learning Based Network Intrusion Detection
H:\文章\机器学习入侵检测\Analysis_of_Traffic_Sampling_on_Machine_Learning_Based_Network_Intrusion_Detection.pdf
20
Anomaly Detection IDS for Detecting DoS Attacks in IoT Networks Based on Machine Learning Algorithms
21
A new two-phase intrusion detection system with Naïve Bayes machine learning for data classification and elliptic envelop method for anomaly detection
22
A Machine Learning Approach for Anomaly Detection in Industrial Control Systems Based on Measurement Data
23
Secure network intrusion detection system using NID-RNN based Deep Learning
24
VANET Network Traffic Anomaly Detection Using GRU-Based Deep Learning Model
25 (☆)
Knacks of a hybrid anomaly detection model using deep auto-encoder driven gated recurrent unit
使用深度自动编码器驱动的门控循环单元的混合异常检测模型的诀窍
有自动编码器 可以看下
26
也是和自动编码器有关的
Deep Autoencoder-Based Integrated Model for Anomaly Detection and Efficient Feature Extraction in IoT Networks
基于深度自动编码器的物联网网络异常检测和高效特征提取集成模型
27
28
Res-TranBiLSTM: An intelligent approach for intrusion detection in the Internet of Things
Res-TranBiLSTM:一种用于物联网入侵检测的智能方法
用了BiLSTM
BiLSTM表示图
29
DNN表示图
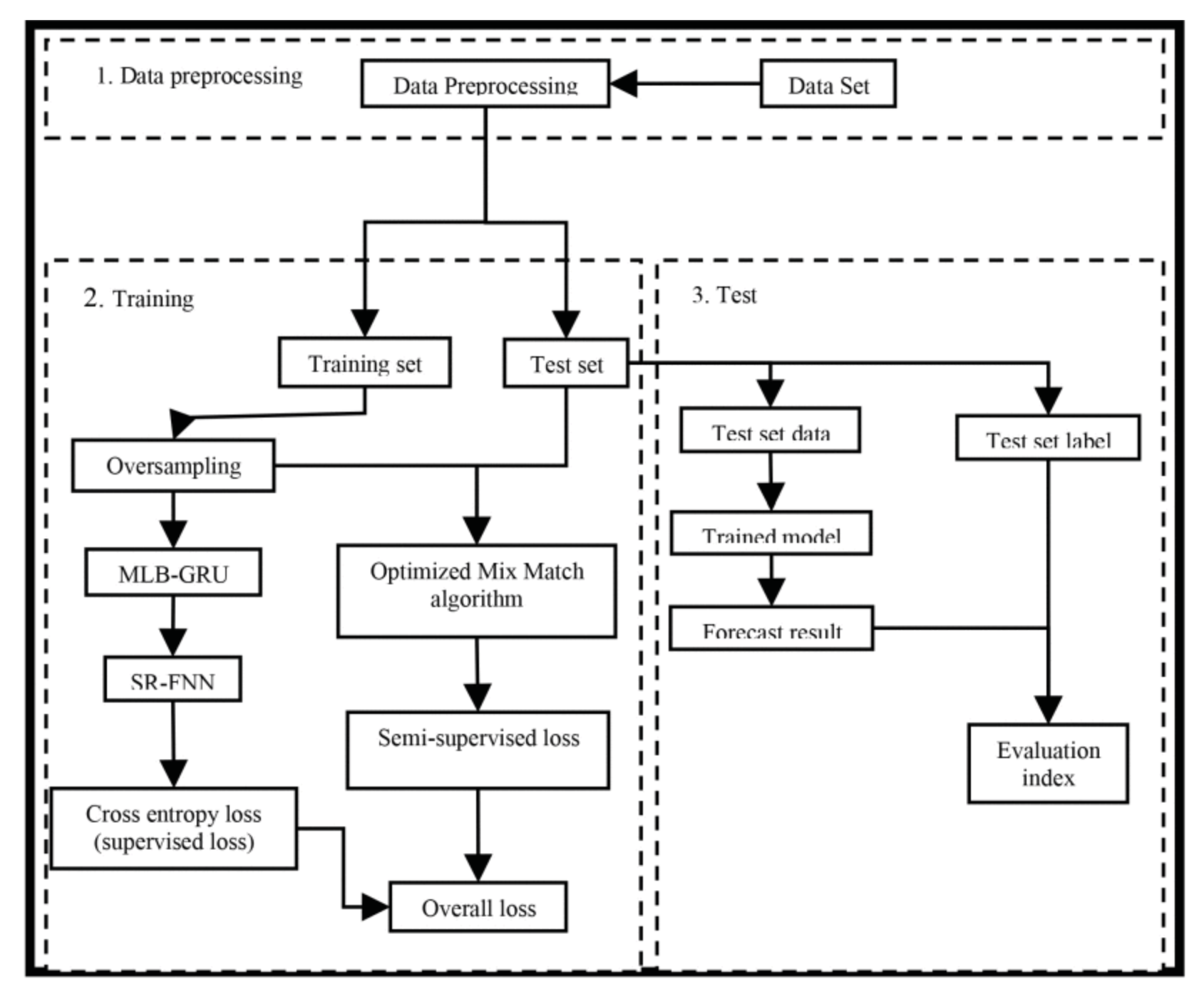
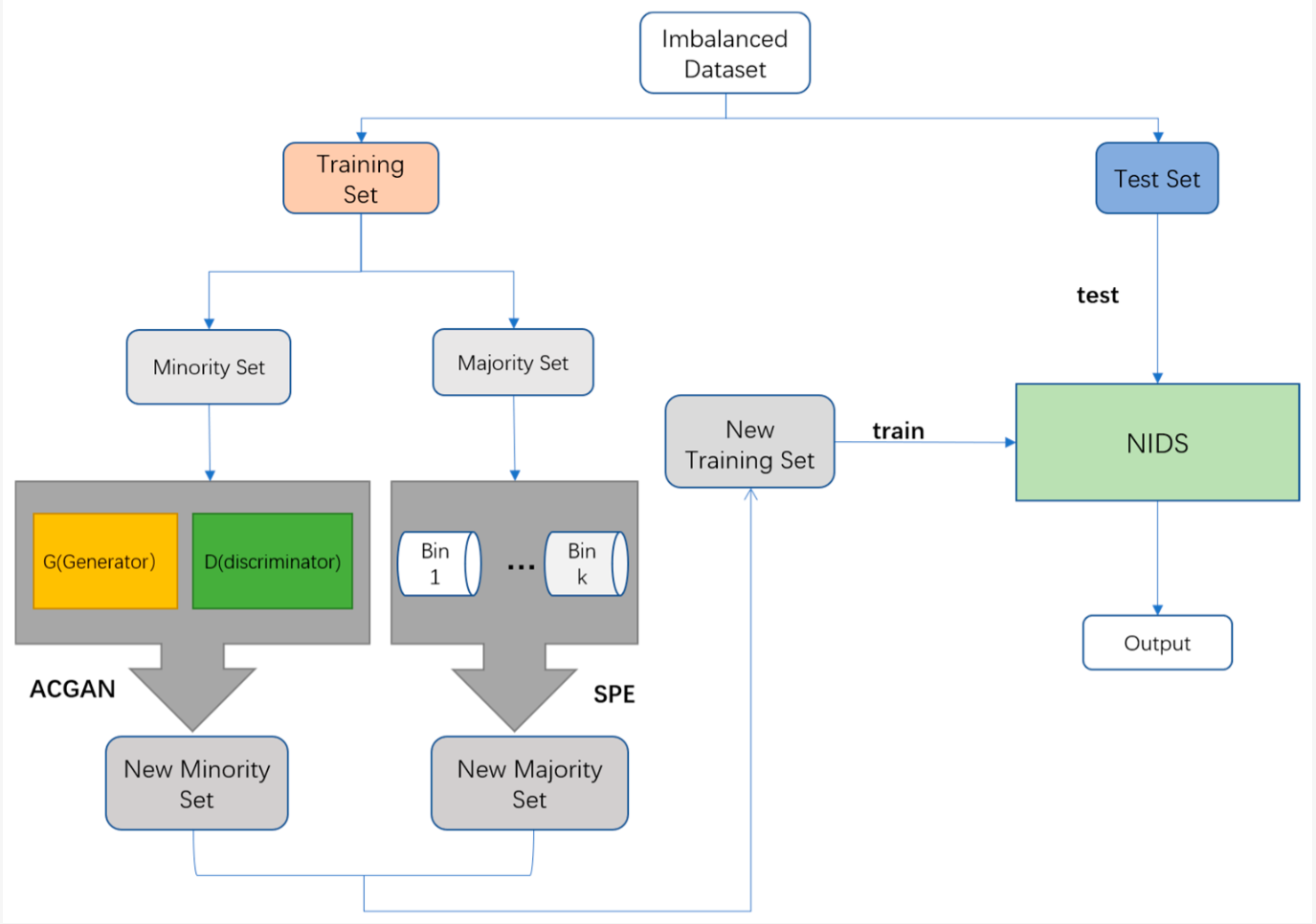
30 (☆)
涉及了不平衡处理
SPE-ACGAN: A Resampling Approach for Class Imbalance Problem in Network Intrusion Detection Systems
SPE-ACGAN:网络入侵检测系统中类别不平衡问题的重采样方法
31
一篇挺标准的文章 可以参考写法
32
A gradient-based approach for adversarial attack on deep learning-based network intrusion detection systems
基于梯度的深度学习网络入侵检测系统对抗攻击方法
其他参考模型图
SMOTE表示图
一些SMOTE的表示图,可以放在论文中增加一些关于SMOTE的内容和图片
1
Noise-robust oversampling for imbalanced data classification
H:\文章\有用的文章\Noise-robust oversampling for imbalanced data classification.pdf
2
Improving Imbalanced Learning Through a Heuristic Oversampling Method Based on K-Means and SMOTE
H:\文章\有用的文章\K-Means-SMOTE.pdf
2
Minority-prediction-probability-based oversampling technique for imbalanced learning
3
使用的Geometric SMOTE
Geometric SMOTE a geometrically enhanced drop-in replacement for SMOTE
H:\文章\有用的文章\Geometric SMOTE a geometrically enhanced drop-in replacement for SMOTE.pdf

































































